Home
Samples
Concepts
About
Welcome
Features
News
Download
Roadmap
License
Contact
Documentation
Introduction
Installing
Overview
User Guide
Tutorials
FAQ
javadoc
Status
To Do
Planning
Resources
Links
Literature
Samples
summary
Cell Model
Extended Cell Model
Concepts
Conceptual Guidelines
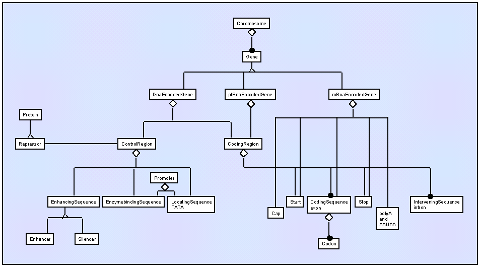
Chromosome
Chromosome.